福田区2013年度企业人才住房配售方案
信息提供日期 : 2013-05-28 00:00来源 : 深圳市福田区投资推广和企业服务中心
福田区2013年度企业人才住房配售方案
根据《福田区企业人才住房配售管理办法》(以下简称《办法》),制定本方案。
一、企业人才住房的基本情况
(一)房源基本情况
本期人才住房约3500套,分别位于红树福苑项目、一冶广场项目、梅林颂德项目、坤宜福苑项目、观澜项目,户型包括一房一厅、二房二厅、三房二厅,项目竣工交付时间分别为2013年、2014年和2015年。
(二)房源分配比例
区保障性住房工作领导小组根据申报受理情况,统筹安排各类别企业的配房比例。
二、分类标准和条件
企业人才住房实行申报制,申报类别分为总部企业,金融业,现代服务业,高新技术产业,现代制造业,节能减排型企业,文化产业,市、区年度重点引进企业(含国家级创新平台)。同一企业仅限选择一个类别进行申报。烟、酒、高尔夫、房地产企业不纳入本次配售范围。
总部企业
(一)分类标准(符合其中一项即可)
1、经认定的深圳市或福田区总部企业;
2、在上交所、深交所上市(含中小板、创业板)的福田辖区企业。
(二)申报资格条件(须同时具备)
1、工商注册和税务登记均在福田;
2、申报类别符合总部企业的分类标准;
3、在福田的上年度或上两年平均纳税达1000万元;
4、人才规模达30人(以2013年3月31日社保登记为准,下同)。
(三)申报所需材料
(四)评分细则
1、税收贡献、人才规模两项指标分别先按百分制计算出分数(A、B),再分别按权重比例计算出权重分(Ax50%、Bx20%),满分分别为50分、20分;
2、行业指标直接根据评分说明计算得分,满分为30分。
具体评分细则如下:

金融业
(一)分类标准(符合其中一项即可)
1、经国家金融监管部门批准,具有独立法人资格的银行、证券公司、基金公司、保险公司、保险资产管理公司、期货公司、财务公司、信托投资公司、金融租赁公司、村镇银行、金融控股集团、交易及结算类金融机构以及法人银行、保险公司的市级分支机构(非法人);
2、获有关监管部门批准的证券业专业子公司、融资租赁公司、第三方支付公司、小额贷款公司、融资担保公司、征信资信评级公司等创新型法人金融机构以及法人银行的持牌专营机构(非法人);
3、获有关监管部门批准成立,市金融办推荐、区经促局备案的行业领军型金融配套服务公司(含金融服务外包)、金融要素平台、中小基金管理公司、专业资产管理机构、股权投资公司、风险管理公司、金融信息服务公司、全国性金融专业媒体、全国性保险中介服务集团、全国性金融产品研发中心等法人“类金融”机构。
(二)申报资格条件(须同时具备)
1、工商注册和税务登记均在福田;
2、申报类别符合金融业的分类标准;
3、在福田的上年度或上两年平均纳税达1000万元;
4、人才规模达30人。
(三)申报所需材料

(四)评分细则
1、税收贡献、人才规模两项指标分别先按百分制计算出分数(A、B),再分别按权重比例计算出权重分(Ax50%、Bx20%),满分分别为50分、20分;
2、行业指标直接根据评分说明计算得分,满分为30分。
具体评分细则如下:
现代服务业
(一)分类标准(符合其中一项即可)
1、市政府主管部门认定的“技术先进型服务企业”和“重点物流企业”;
2、福田辖区内四星级以上酒店,以及总部在福田的国内连锁品牌酒店管理公司(管理酒店数量需在10家以上);
3、省、市政府主管部门认定的“农业龙头企业”;
4、福田辖区批发销售额排名前10名的商贸企业,或零售销售额排名前30名的商贸企业(以区统计局审核提供的名单为准);
5、辖区出口额达3亿美元或以上的外贸企业(以深圳海关出口数据证明为准)。
(二)申报条件(须同时具备)
1、工商注册和税务登记均在福田;
2、申报类别符合现代服务业的分类标准;
3、在福田的上年度或上两年平均纳税达200万元;
4、人才规模达30人。
(三)申报所需材料
(四)评分细则
1、税收贡献、人才规模两项指标分别先按百分制计算出分数(A、B),再分别按权重比例计算出权重分(Ax40%、Bx30%),满分分别为40分、30分;
2、行业指标直接根据评分说明计算得分,满分为30分。
具体细则如下:

高新技术产业
(一)分类标准
经认定的国家级高新技术企业。
(二)申报资格条件(须同时具备)
1、工商注册和税务登记均在福田;
2、申报类别符合高新技术产业的分类标准;
3、在福田的上年度或上两年平均纳税达200万元;
4、人才规模达30人。
(三)申报所需材料

(四)评分细则
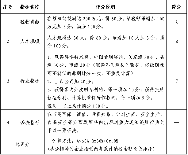
税收贡献、人才规模、行业指标按照评分说明计算出分数(A、B、C),再分别按权重比例(60%、30%、10%)计算出得分(A×60%、B×30%、C×10%),满分分别为60分、30分、10分。具体细则如下:
现代制造业
(一)分类标准(符合其中一项即可)
1、生产自主品牌产品的企业;
2、从事自主品牌产品运营管理的企业(自主品牌是指申报企业具有对品牌产权的控制权和所有权)。
(二)申报资格条件(须同时具备)
1、工商注册和税务登记均在福田;
2、申报类别符合现代制造业的分类标准;
3、在福田的上年度或上两年平均纳税达800万元;
4、人才规模达30人。
(三)申报所需材料
(四)评分细则
1、税收贡献、人才规模两项指标分别先按百分制计算出分数(A、B),再分别按权重比例计算出权重分(Ax50%、Bx20%),满分分别为50分、20分;
2、行业指标直接根据评分说明计算得分,满分为30分。
具体细则如下:

节能减排型企业
(一)分类标准(符合其中一项即可)
1、从事节能、节水、节地、节材及环保等技术、装备、产品的研发和生产;
2、从事资源循环利用,新能源、可再生能源、清洁能源开发利用;
3、提供建筑节能、合同能源管理、清洁生产、能源审计、能量系统优化以及污染防治和减排等技术和服务。
(二)申报资格条件(须同时具备)
1、工商注册和税务登记均在福田;
2、申报类别符合节能减排型企业的分类标准且从事该行业年限满2年;
3、在福田的上年度或上两年平均纳税达200万元(含在福田的免税额);
4、人才规模达30人;
5、必须具备以下条件之一:
(1)取得相关奖项和荣誉(以政府部门授予为准),如低碳示范企业、节能先进单位、循环经济园区、清洁生产企业等;
(2)实施相关项目获得过各级政府政策或资金扶持;
(3)取得相关专利、软件著作权等知识产权;
(4)取得相关资质或资格,如经权威部门备案的节能服务公司、能源审计单位、清洁生产技术支持单位等;
(5)其他相关业绩,如参与制定行业标准,承担重点课题、工程实验室、技术中心,列入试点或重点项目等。
上述“相关”均指符合节能减排型企业分类标准所列范围。
(三)申报所需材料

(四)评分细则
税收贡献、人才规模、行业指标按照评分说明计算出分数(A、B、C),再分别按权重比例(20%、20%、60%)计算出得分(A×20%、B ×20%、C×60%),满分分别为20分、20分、60分。具体细则如下:

文化产业
(一)分类标准(符合其中一项即可)
1、属于国家统计局《文化及相关产业分类(2012)》范围内的文化企业;
2、属于《深圳市文化创意产业振兴发展规划》中的十大重点发展领域的文化创意龙头企业。
(二)申报资格条件(须同时具备)
1、工商注册和税务登记均在福田;
2、申报类别符合文化产业的分类标准;
3、在福田的上年度或上两年平均纳税达200万元;
4、人才规模达30人。
(三)申报所需材料

(四)评分细则
税收贡献、人才规模、行业指标按照评分说明计算出分数(A、B、C),再分别按权重比例(35%、35%、30%)计算出得分(A×35%、B×35%、C×30%),满分分别为35分、35分、30分,具体细则如下:

市、区年度重点引进企业(含国家级创新平台)
(一)分类标准(符合其中一项即可)
1、市、区文件或政府工作报告中要求引进的具体项目;
2、与区政府签署过合作协议的项目;
3、市、区招商会引进的重点项目;
4、区产业环节缺失的关键项目;
5、国家级创新平台。
(二)申报资格条件(须同时具备)
1、截至申报之日前,项目已正式完成注册或前置审批;
2、注册资本或拟注册资本达1000万元;
3、人才规模达30人。
(三)申报所需材料

(四)评分细则
1、注册资本、人才规模两项指标分别先按百分制计算出分数(A、B),再分别按权重比例计算出权重分(Ax30%、Bx20%),满分分别为30分、20分;
2、行业指标直接根据评分说明计算得分,满分为50分。
具体细则如下:

三、人才规模申报与审查
(一)人才规模申报
企业自行申报人才规模即具有大学本科及以上学历、中级以上职称、高技能人才以及经市、区人力资源部门认定的人才数量(以2013年3月31日社保登记为准),并按要求如实填写《企业人才申报表》。
(二)审查责任
企业负责审核企业人才信息的真实性和准确性,人力资源局负责抽查,一经发现弄虚作假行为视为诚信缺失,取消该企业本年度购房资格并列入诚信黑名单。
四、一票否决执行标准
五、住房配额计算
(一)分类排序
按分值高低,对企业进行分类排名,排名靠前的企业优先获得配房资格。
(二)配额上限
根据企业纳税和人才规模情况,获得配售资格的企业(市、区年度重点引进企业除外)的申购额度原则上不超过50套(具体配额控制上限见下表)。同等条件下,总部企业配额原则上不低于其他类别企业的配额数量。放宽条件的类别,配房数额不得高于人才数的1/10。

(三)特殊情形
与区政府签署过合作协议的项目,按照协议规定进行住房分配,其他特殊情形须作为一事一议事项另行提请。
六、分类轮候和住房分配
(一)分类轮候
领导小组办公室根据企业分值排名及档次组织分类轮候配房。
(二)住房分配
领导小组办公室根据企业住房配额,考虑楼层、朝向等因素统一分配住房,具体操作细则按最终房源情况另行规定。
(三)住房计价标准
根据市政府批复的基准房价,结合楼层、朝向等因素计算房价。
七、办理程序
(一)登录福田政府在线(https://www.szft.gov.cn),点击“企业人才住房申报”专栏,在线填报《福田区企业人才住房申报表》、《企业人才申报表》等表格。
(二)按照本方案的要求准备相关申报材料,并全部扫描上传(文档总量控制在20M以内),电子文档的命名与材料一致。
(三)将申报材料纸质版按顺序装订成册(一份),并将相关原件递交到“福田区行政服务大厅”企业发展服务中心窗口,由受理部门对材料的完整性、真实性、有效性进行初步审核。
(四)各责任部门按照《办法》规定的审批流程进行审核,经公示公告通过的企业,由企服中心通知企业到“福田区行政服务大厅”指定窗口领取《福田区企业购买人才住房通知书》。
(五)企业持《福田区企业购买人才住房通知书》到区住建局领取《交款通知书》并办理认购手续。
(六)企业在规定时间内缴纳房款:
1、配售住房为已竣工的房屋,企业可选择一次性付款或银行按揭贷款方式支付,即企业在规定时间内一次性全额支付房款或向指定银行申请按揭贷款支付房款。
2、配售房屋未竣工,则采取分期付款的方式,共分三期:办理购房手续并签订预售协议时付第一期房款,缴付比例为总房款的40%;房屋主体封顶时缴付第二期房款,缴付比例为总房款的40%;房屋竣工验收时缴付第三期房款,缴付比例为总房款的20%(配售住房价格以市政府批复为准)。企业需向银行按揭贷款的,首期房款缴交40%后,余款60%向银行申请最长不超过五年的按期贷款。逾期未交房款,取消该企业购房资格,区住建局退还已缴交的房款。
3、针对以下情况,购买企业需与住建局进行特殊处理:(1)当购房企业签订未竣工房屋购房合同价款低于竣工交楼实际房屋价款时,购房企业需补交购房差价并与住建局签订购房补充协议后,方可办理入伙手续。(2)当购房企业签订未竣工房屋购房合同价款高于竣工交楼实际房屋价款时,由住建局退还相应多收款项给购房企业,并与购房企业签订补充协议,重新确认房屋全价金额后办理入伙手续。
(七)已购房企业在获得人才住房后,及时面向本企业住房困难人才组织配租,并在租赁合同签订15日内,将相关材料报区住建局备案:
1、租赁合同(租赁合同的年限应符合《深圳经济特区房屋租赁条例》的相关规定,且在合同中明确规定租赁房屋在回购之日或承租人终止劳动合同之日起自然终止合同,承租人一月内搬离等事项。);
2、企业与承租人签订的全职的劳动合同;
3、承租人毕业证、学位证或相关的职称、技能及人才认定证书;
4、承租人的社保缴纳清单(港、澳、台同胞以及外籍人士可以提供个人所得税完税凭证作为替代);
5、承租人的身份证;
6、承租人的婚姻证明资料;
7、承租人及配偶未在本市享受过购房优惠政策的声明。
上述材料除第4、7项须提交原件外,其余5项须核验原件提交复印件。
八、管理与监督
(一)申请回购
企业购买人才住房后,有下列情形之一的,应当向区住建局提出申请,由区住建局根据相关规定进行回购:
1、需要退回所购人才住房的;
2、因银行实现抵押权而处置所购人才住房的;
3、因债务纠纷,房产被法院强制执行的;
4、企业注册地迁出福田的;
5、违反《办法》或相关法律法规、规章和其他规范性文件需要回购的。
(二)强制回购
企业购买人才住房后,有下列情形之一的,由区住建局强制回购其所购住房:
1、通过弄虚作假、故意隐瞒等行为骗购人才住房的;
2、利用人才住房从事非法活动的;
3、擅自转让、抵押人才住房的;
4、擅自改建或改变人才住房用途、使用功能的;
5、擅自互换、赠与人才住房的;
6、因故意或重大过失,造成人才住房严重损毁的;
7、向不符合条件的人员出租的;
8、未及时查处其员工违规转租、出借人才住房的;
9、出现《办法》第十七条规定应申请回购而未申请的;
10、无正当理由空置人才住房6个月以上的;
11、其他违反住房保障相关规定的。
属于第1、2情形的,列入诚信黑名单,不予受理该企业今后的人才住房认购、配租申请,不予享受区政府的其他支持和优惠政策;属于3至11项的,不予受理该企业未来两个年度的人才住房认购申请。
涉及申请回购和强制回购的,按照以下价格进行回购:企业人才住房回购价格在购房合同签订之日起10年内(含10年)为原合同购房价;10年后,回购价格=原购房价×[1-折旧系数×(购房年限-10)]。折旧系数按照每年折旧率1.4%计算,购房年限自本合同签订之日起直至回购当年。回购程序和标准参照市相关规定执行。
(三)监督
区住建局负责对人才住房的使用情况进行跟踪监管,主管部门对承租人的基本情况进行核查。
人才住房配售行为的全过程由区监察局负责监督,并接受社会公众监督。领导小组办公室应当在接到投诉或举报之日起15个工作日内,对投诉或举报内容进行核查,并反馈核查、处理结果。经核查投诉或举报内容属实的,取消认购资格,已购买人才住房的,解除买卖合同并责令退出。
九、方案有效期
本方案自发布之日起施行,有效期至2015年12月31日。
十、其他事项
(一)咨询电话
区企服中心:82925718 82925728
区住建局:82918333-2712
(二)递交材料地点
福田区行政服务大厅(福民路123号福田会堂一楼南门)
(三)窗口开放时间
周一至周五上午9:00-12:00,下午14:00-17:45











"i福田"小程序
幸福福田公众号
福田政务公众号