喜报!福田区儿童友好城市建设再获省级荣誉!在省妇儿工委办公室、省发展改革委、省住房城乡建设厅、省卫生健康委四部门联合发布的广东100个儿童友好城市建设可推广实践案例中,福田区两大实践案例成功入选——“‘红树林润童心 大自然启未来’——福田红树林生态公园构建儿童友好生态教育新样本”与“打造全场景空间友好——景田片区儿童友好街区探索空间营造友好新路径”,以鲜活实践解锁城市幸福密码,为全省儿童友好建设贡献福田智慧!

一、景田片区妇女儿童友好街区:打造全场景儿童友好街区
深圳市福田区景田片区以妇儿大厦为核心,沿莲花路、景田路和商报路整合街道、广场、绿地、校前区等零散空间,结合周边城区功能进行适儿化改造,建设面积约10421平方米。街区创新采用“化零为整、因地制宜、艺术介入、绣花功夫、设计留白”五大策略,构建儿童视角的出行互动与标识系统,营造安全、趣味、舒适的出行环境,帮助儿童在街区生活中建立城市印象与归属感。

该街区有效提升了周边居民与儿童的幸福感,获评2024年市级儿童友好出行项目,成为深圳儿童友好城市建设的重要实践,也是高密度城区适儿化改造的典型范例,服务覆盖周边社区2万余人。


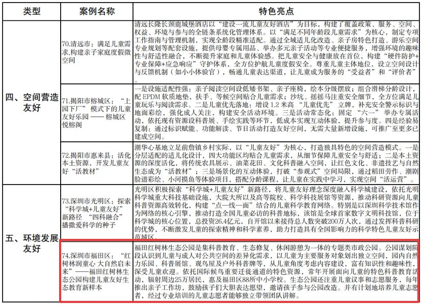
二、福田红树林生态公园:构建儿童与自然共生的人文课堂
福田红树林生态公园是一座集生态保育、科普教育与休闲体验于一体的专题公园。建园之初即充分考虑儿童需求,专设儿童活动区,打造自然力乐园、观鸟屋、科普展馆等趣味空间,成为孩子们亲近自然的城市窗口。公园依托红树林湿地与候鸟资源,开展丰富多样的自然教育活动,覆盖周边25万居民及全区88所中小学。同时重视儿童参与,通过儿童观察团、亲子工作坊及儿童志愿者培训等项目,让孩子们在体验中学习,在参与中成长,实现“公园与儿童共成长”的友好理念。

幸福福田,首善民生!为儿童成长发展创造更优质的条件与环境,是福田区始终坚守的工作目标与不懈追求。作为深圳唯一的首批 “广东省儿童友好示范区”,福田区以制度创新为纲、空间营造为基、服务供给为要,用实打实的举措筑牢全域友好根基,交出了一份领跑先行的亮眼答卷。此次两大案例入选省级可推广实践清单,既是对福田儿童友好建设成果的再次肯定,更是新的起点。未来,福田区将持续深耕儿童友好领域,以更多创新实践书写幸福答卷,让城市温度浸润每一位儿童的成长之路!